茶陵县高陇中心卫生院建设项目 环境影响报告表审批前公示
来源:株洲市生态环境局茶陵分局 作者: 发布时间:2024-02-01 访问量:次 【字体大小:大中小】
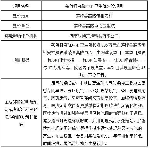
经审议,我局拟于近日内批准《茶陵县高陇中心卫生院建设项目环境影响报告表》,现就项目环评相关情况予以公示5个工作日。如有意见,请在公示期内向我局来信来电进行反映。
联系电话:0731-25222379
听证告知:依据《中华人民共和国行政许可法》,自公示之日起五个工作日内申请人、利害关系人可对以下拟作出的建设项目环境影响评价文件批复决定提出听证申请。
时间:2024年 2 月1 日


声明:如需转载茶陵政府门户网文章,请声明文章来源并添加原文链接